Votre équipe commerciale vient de passer des heures à appeler des contacts « vérifiés », pour finalement tomber sur des lignes déconnectées, des e-mails rejetés et des prospects qui ont changé d’adresse depuis des mois. C’est la réalité de la dégradation des données B2B : la dégradation progressive de la précision des contacts qui affecte toutes les bases de données.
Dans ce guide, vous apprendrez ce que sont les données B2B, pourquoi elles se détériorent, d’où elles proviennent et comment choisir la bonne approche d’approvisionnement pour votre organisation.
Que sont les données B2B ?
Les données B2B désignent les informations commerciales sur les entreprises et leurs employés, qui permettent aux équipes commerciales et marketing d’identifier, de contacter et d’engager les bons prospects.
Les données B2B modernes comprennent cinq types principaux : les données firmographiques (taille de l’entreprise, secteur d’activité, chiffre d’affaires), les données technographiques (logiciels et technologies utilisés), les signaux comportementaux (signes indiquant qu’ils recherchent des solutions), les données chronographiques (événements clés tels que les tours de financement) et les coordonnées (adresses e-mail, numéros de téléphone, intitulés de poste).
Le défi : les données de contact se dégradent à un rythme de 22,5 % par an (environ 2,1 % par mois). Les listes de contacts statiques deviennent obsolètes en quelques mois, car les professionnels changent d’emploi, les e-mails sont rejetés et les numéros de téléphone sont déconnectés.
C’est pourquoi les équipes GTM (go-to-market) modernes sont passées de l’achat ponctuel de listes à l’utilisation de flux de données en temps réel. L’enrichissement automatisé permet de maintenir votre CRM à jour en mettant à jour les enregistrements lorsque les prospects changent de poste ou d’entreprise, ce qui garantit la précision de vos communications et la protection de votre réputation d’expéditeur.
Les cinq types de données B2B
Comprendre les différents types de données B2B vous aide à déterminer quelles informations sont les plus importantes pour vos objectifs commerciaux spécifiques.
1. Données d’identité (coordonnées)
Les données d’identité comprennent les coordonnées de base nécessaires pour contacter les prospects :
- Noms complets et intitulés de poste
- Adresses e-mail (professionnelles et personnelles)
- Numéros de téléphone (lignes directes et mobiles)
- URL des profils LinkedIn
- Affiliations à l’entreprise et structure hiérarchique
Point clé : les coordonnées changent fréquemment (30 à 40 % par an dans les secteurs à forte croissance tels que la technologie, la santé et les services professionnels), mais les URL des profils LinkedIn constituent un identifiant stable qui persiste malgré les changements d’emploi. Les équipes chargées des données utilisent les URL des profils comme clé principale pour suivre les prospects individuels tout au long de leur carrière, ce qui vous permet de maintenir la continuité même lorsque les adresses e-mail et les numéros de téléphone changent.
2. Données firmographiques (caractéristiques de l’entreprise)
Les données firmographiques décrivent les attributs fondamentaux des organisations :
- Taille de l’entreprise (nombre d’employés, chiffre d’affaires annuel)
- Classifications par secteur et sous-secteur
- Emplacements géographiques et sièges sociaux
- Date de création et ancienneté de l’entreprise
- Structure de propriété (publique, privée, filiale)
- Indicateurs de croissance (vitesse d’embauche, financement récent)
Application pratique : les données firmographiques vous permettent de segmenter les marchés et d’identifier les entreprises qui correspondent à votre profil client idéal (ICP). Par exemple, si vous vendez des logiciels d’entreprise, vous pouvez filtrer les entreprises comptant des centaines d’employés et générant un chiffre d’affaires annuel important dans le domaine des technologies ou des services financiers.
Plutôt que de se fier à des estimations de revenus obsolètes (souvent datant de plus d’un an), les équipes de direction privilégient les signaux en temps réel, tels que les annonces de financement et les pics d’embauche. Ces indicateurs permettent d’identifier les entreprises en phase de croissance active et disposant d’un budget.
3. Données technographiques (stack technologique)
Les données technographiques révèlent les logiciels et l’infrastructure utilisés par une entreprise :
- Systèmes CRM (Salesforce, HubSpot, Microsoft Dynamics)
- Plateformes d’automatisation du marketing (Marketo, Pardot, ActiveCampaign)
- Plateformes de commerce électronique (Shopify, Magento, WooCommerce)
- Infrastructure cloud (AWS, Azure, Google Cloud)
- Budget technologique estimé et dates de renouvellement des contrats
Valeur stratégique : la technographie permet un ciblage précis en révélant les lacunes technologiques et les opportunités de remplacement.
Par exemple, si vous vendez des logiciels d’aide à la vente, le fait de savoir qu’une entreprise utilise Salesforce mais ne dispose pas d’outils de séquençage des e-mails vous donne un point d’entrée clair. De même, prévoir les périodes de renouvellement vous aide à planifier vos actions de prospection au moment où les contrats doivent être révisés.
4. Données d’intention (signaux comportementaux)
Les données d’intention capturent les signaux indiquant une recherche active de solutions, qu’il s’agisse de données de première partie (interactions directes avec votre site web) ou de données de troisième partie (activité de recherche sur l’ensemble du web) :
- Visites du site web et habitudes de consommation de contenu
- Activité sur les sites d’évaluation de produits (G2, Capterra, TrustRadius)
- Comportement de recherche et recherche de mots-clés
- Signaux sociaux (engagement avec des concurrents ou discussions sur le secteur)
- Offres d’emploi pour des postes qui utilisent généralement des solutions comme la vôtre
Application pratique : les données d’intention donnent la priorité aux comptes à fort signal qui manifestent un intérêt actif pour l’achat.
Par exemple, lorsqu’une entreprise consulte votre page de tarifs trois fois en une semaine, lit les comparaisons avec vos concurrents et publie une offre d’emploi pour un « responsable des opérations commerciales », elle démontre une forte intention d’achat. Ces signaux multi-touch indiquent une évaluation active : les taux de réponse pour les comptes à forte intention peuvent être nettement supérieurs à ceux des contacts à froid.
5. Données chronographiques (événements basés sur le temps)
Les données chronographiques permettent de suivre les événements importants qui créent des opportunités d’achat :
- Tours de financement et acquisitions (nouvelle allocation budgétaire)
- Changements au sein de la direction (révision des technologies utilisées)
- Lancements de produits ou annonces importantes
- Ouvertures ou déménagements de bureaux
- Fusions et restructurations
Avantage temporel : ces événements créent des fenêtres étroites pendant lesquelles les entreprises évaluent activement les solutions.
Par exemple, une entreprise qui vient de lever des fonds de série B dispose probablement de capitaux frais destinés à des initiatives de croissance. De même, un nouveau vice-président des ventes examine généralement la pile technologique au cours de ses premiers mois. Des études montrent que le fait d’intervenir au moment opportun autour de ces déclencheurs peut améliorer considérablement les taux de réponse.
Comprendre la dégradation des données B2B
Les bases de données de contacts B2B se dégradent rapidement. Avec la généralisation de l’automatisation basée sur l’IA, les données obsolètes ne font pas seulement perdre du temps, elles entraînent également des pertes financières et nuisent à la réputation à grande échelle.
La réalité de la dégradation des données
Des études montrent qu’environ 22,5 % des enregistrements de contacts deviennent complètement invalides chaque année (taux de dégradation mensuel de 2,1 %). Cependant, lorsque l’on mesure les changements partiels, l’impact est beaucoup plus large :
Champs qui changent dans les 12 mois :
- Intitulés de poste et fonctions. 65,8 % des contacts changent (y compris les promotions et les mutations internes).
- Numéros de téléphone. 42,9 % changent ou deviennent inactifs.
- Adresses e-mail. 37,3 % changent en raison d’un changement d’emploi.
Pour une base de données de 10 000 contacts, cela se traduit par 2 250 enregistrements invalides et 6 580 enregistrements contenant des informations obsolètes en un an.
Pourquoi les données deviennent obsolètes
Plusieurs facteurs expliquent cette érosion constante :
- Mobilité professionnelle. Dans les secteurs à forte croissance (technologie, santé, services professionnels), 30 à 40 % des professionnels changent d’emploi chaque année. Même dans les secteurs stables, les taux de mobilité de 25 à 30 % signifient qu’environ 1 contact sur 4 change d’employeur chaque année.
- Changements au sein des entreprises. Les fusions, acquisitions et restructurations modifient du jour au lendemain les structures hiérarchiques. Lorsque des entreprises fusionnent, 30 à 50 % des postes de direction sont généralement regroupés dans les 12 mois.
- Rotation des membres du comité d’achat. Les ventes B2B modernes impliquent en moyenne 11 parties prenantes par transaction. Compte tenu des taux de mobilité actuels, au moins un membre clé du comité quitte souvent le cycle de vente en cours, ce qui bloque les transactions.
- Effet multiplicateur de l’IA. Les agents commerciaux alimentés par l’IA ont besoin de données récentes pour fonctionner. Leur fournir des informations datant de 6 à 12 mois ne se traduit pas seulement par des e-mails erronés, mais aussi par des erreurs de personnalisation embarrassantes. Lorsqu’un agent fait référence à l’ancien titre professionnel d’une personne ou mentionne une entreprise qu’elle a quittée il y a plusieurs mois, la communication semble manifestement automatisée et nuit à la crédibilité.
Le coût des données obsolètes
Selon des études, les problèmes de qualité des données se traduisent par des pertes annuelles de plusieurs millions pour les entreprises de taille moyenne, en raison de dépenses marketing inutiles, d’opportunités manquées et d’inefficacités opérationnelles.
Impact direct :
- Perte de productivité commerciale. Les commerciaux passent plus d’un quart de leur temps à rechercher des prospects à partir d’informations incorrectes, ce qui représente des dizaines de milliers d’euros de salaire gaspillé par commercial chaque année.
- Nuisance à la délivrabilité des e-mails. Les taux de rebond supérieurs à 2 % entraînent des pénalités avec Gmail et Outlook, réduisant considérablement le placement dans la boîte de réception de moitié ou plus. Au-delà de 5 %, vous risquez d’être mis sur liste noire, ce qui entraîne un échec complet de la livraison et nécessite plusieurs mois pour se rétablir.
- Dépenses marketing gaspillées. Lorsqu’une partie importante de votre base de données est invalide, chaque campagne gaspille un montant comparable de son budget. Pour les entreprises qui dépensent beaucoup en marketing sortant, cela représente des centaines de milliers de dollars de gaspillage pur et simple.
D’où proviennent les données B2B ?
Les données B2B proviennent de sources accessibles au public et de bases de données gérées par des fournisseurs, chacune ayant des méthodes de collecte, des vitesses de rafraîchissement et des modèles de tarification différents.
Les principales sources
La plupart des données B2B sont collectées à partir de sources accessibles au public:
- LinkedIn. La principale source d’informations sur les identités professionnelles et les antécédents professionnels (plus de 1,1 milliard de membres, plus de 67 millions de pages d’entreprises dans le monde).
- Crunchbase. Source standard pour les entreprises financées par du capital-risque et les cycles de financement (plus de 2 millions d’entreprises).
- Indeed/Glassdoor. Source clé pour suivre la vitesse de recrutement. Les fournisseurs surveillent plus de 7 millions d’offres d’emploi actives afin d’identifier les entreprises en expansion.
- Google Maps. La principale source d’informations sur les entreprises locales (plus de 200 millions d’entreprises et de lieux dans le monde).
- Archives publiques. Les documents gouvernementaux, notamment les rapports de la SEC et les licences commerciales, fournissent des informations juridiques vérifiées.
Point clé : tous les principaux fournisseurs de données B2B collectent leurs informations à partir de ces mêmes sources publiques. Ce qui les différencie, c’est la fréquence de mise à jour et les méthodes de vérification.
Bases de données traditionnelles vs Jeux de données directes
La différence fondamentale ne réside pas dans la source des données, mais dans la vitesse et la fréquence du cycle de mise à jour.
Modèle traditionnel des fournisseurs :
Les fournisseurs tels que ZoomInfo ou Apollo collectent des données provenant de sources publiques et les combinent avec des données « communautaires » (signatures électroniques issues d’intégrations CRM). Cependant, ils mettent généralement à jour leurs bases de données centrales selon des cycles trimestriels systématiques (90 à 120 jours). Étant donné que les données B2B perdent 2,1 % de leur valeur chaque mois, environ 3 à 6 % des contacts que vous achetez seront probablement invalides le jour de la livraison en raison de l’ancienneté de l’enregistrement.
Alternative aux jeux de données directs :
Les jeux de données directes (tels que les jeux de données B2B de Bright Data) utilisent une infrastructure automatisée pour extraire des données structurées selon des calendriers à haute fréquence :
- Actualisations quotidiennes. Pour les données très volatiles telles que les offres d’emploi, les alertes de financement et les changements de direction.
- Actualisations hebdomadaires/mensuelles. Pour les données stables telles que les données démographiques des entreprises ou l’emplacement des sièges sociaux.
Cette approche permet de fournir des données dans les 24 à 48 heures suivant une mise à jour publique, ce qui réduit la perte de données jusqu’à 80 % par rapport aux mises à jour trimestrielles.
Comparaison des prix (prix 2026)
| Fonctionnalité | Fournisseurs traditionnels | Jeux de données directes (Bright Data) |
|---|---|---|
| Coût de base | 15 000 $ à 30 000 $+ (contrat annuel) | 250 $ pour 100 000 enregistrements |
| Modèle de tarification | Par poste / Basé sur des crédits | Paiement par enregistrement / Aucune limite de poste |
| Actualité des données | Actualisation tous les 90 à 120 jours | Actualisation quotidienne/hebdomadaire |
| Propriété | « Location » des données (souvent avec expiration) | Propriété perpétuelle |
Le compromis : les jeux de données directs fournissent des données plus récentes à un coût inférieur de 60 à 80 %, mais elles sont fournies sous forme de fichiers bruts (JSON, CSV, Parquet) plutôt que sous forme de plateforme d’engagement commercial intégrée. Elles sont donc idéales pour les équipes qui utilisent des outils existants tels que Salesforce, HubSpot, Outreach ou celles qui développent des agents SDR IA personnalisés.
Grattage personnalisé et intégration de l’IA
Pour des besoins spécifiques, tels que le suivi des prix des concurrents ou la surveillance des sites d’emploi spécialisés, vous avez besoin d’une infrastructure de scraping web personnalisée.
- API de scraping web. Les scrapers axés sur le B2B gèrent automatiquement la Résolution de CAPTCHA et la rotation des Proxy, à partir de 0,75 $ pour 1 000 enregistrements réussis.
- Efficacité des agents IA. Le traitement des pages web brutes pour l’IA est coûteux. Les serveurs MCP (Model Context Protocol) résolvent ce problème en fournissant des données propres et structurées directement aux LLM, ce qui rend vos agents IA plus rapides et moins coûteux.
- Deep Lookup. Pour les lacunes spécifiques, Deep Lookup utilise des requêtes en langage naturel pour faire correspondre les enregistrements ; vous ne payez que pour les résultats correspondants.
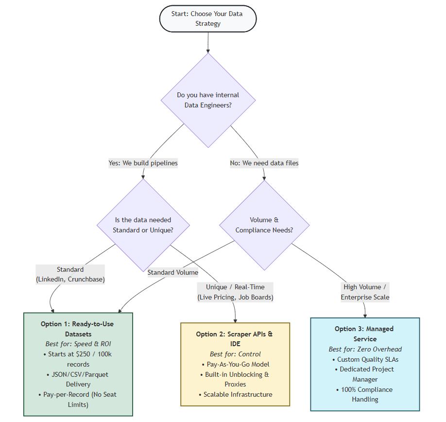
Trois stratégies pour l’approvisionnement en données B2B
La question stratégique n’est pas seulement de savoir où trouver des données B2B, mais aussi comment y accéder de manière fiable sans avoir à entretenir des Scrapers défectueux, à gérer des enregistrements obsolètes ou à payer trop cher pour des fonctionnalités inutilisées.

Option 1 : acheter des jeux de données prêts à l’emploi
Idéal pour : les organisations qui ont besoin d’un accès immédiat et à haut débit à des données pré-structurées sur les contacts et les entreprises.
Les jeux de données préconstruits fournissent des instantanés régulièrement actualisés des données provenant de grandes plateformes telles que LinkedIn, Crunchbase et G2. Au lieu de récupérer vous-même les données, vous téléchargez des fichiers structurés contenant les champs exacts dont vous avez besoin, filtrés par secteur d’activité, emplacement ou taille de l’entreprise.
- Principaux avantages. Accédez à des milliards d’enregistrements dans plus de 120 domaines ; livrés directement à Snowflake, S3 ou Google Cloud ; les formats pré-nettoyés (JSON, CSV, Parquet) réduisent le temps de prétraitement de 80 à 90 %.
- Quand choisir cette solution. Vous avez besoin de données dans un délai de 24 à 48 heures ; vous disposez d’un budget annuel de 5 000 à 25 000 dollars ; votre équipe préfère les pipelines de données brutes aux interfaces logicielles.
- Tarification. À partir de 250 $ pour 100 000 enregistrements.
Option 2 : créer une collection personnalisée
Idéal pour : les équipes à forte composante technique qui développent des outils propriétaires ou qui ont besoin de combinaisons de données uniques.
Une infrastructure moderne gère la complexité technique (Résolution de CAPTCHA, Proxy rotatif et limitation du débit) afin que vos ingénieurs puissent se concentrer sur la logique des données plutôt que sur les mécanismes de scraping.
- Outils disponibles. Web Scraper IDE (exécutez des scrapers en tant que fonctions sans serveur) ; Navigateur de scraping (déblocage automatisé pour les sites dynamiques) ; et accès au plus grand réseau de Proxys résidentiels au monde (plus de 150 millions d’adresses IP obtenues de manière éthique).
- Quand choisir cette solution. Vous développez des produits d’IA propriétaires ; vous avez besoin de mises à jour en temps réel ; vous disposez d’un ou deux ingénieurs de données.
- Coût estimé. Coût total de possession de 30 000 à 60 000 dollars la première année (y compris l’infrastructure et le temps d’ingénierie).
Option 3 : Services de données gérés
Idéal pour : les entreprises qui ont besoin de pipelines de données prêts pour l’IA à grande échelle sans frais techniques supplémentaires.
Vous spécifiez les données et le format ; le service de gestion de l’acquisition de données de Bright Data se charge de la collecte, du nettoyage et de la livraison.
- Principaux avantages. Aucune charge technique ; qualité garantie avec des SLA de précision de 95 à 99 %; disponibilité du réseau de 99,99 % ; gestion de compte dédiée.
- Quand choisir cette option. Vous avez besoin de plus de 10 millions d’enregistrements de manière continue ; vous ne disposez pas d’équipe interne d’ingénieurs de données ; le délai de mise sur le marché est votre principale motivation.
- Tarification. La configuration unique commence à 500 $ par Scraper standard (évolutif pour les pipelines d’entreprise complexes) ; le service mensuel commence à 1 500 $/mois.
Comment les équipes modernes utilisent les données B2B
Les données B2B ont quitté le silo des ventes pour devenir une infrastructure centrale pour l’ensemble de l’organisation.
Les équipes commerciales utilisent les données B2B pour créer des listes très ciblées correspondant précisément à leur ICP, en combinant des numéros directs vérifiés, des filtres firmographiques, des données technographiques et des signaux d’intention afin d’identifier les comptes dans une fenêtre d’achat. Les taux de connexion sont multipliés par 3 à 5 (passant de 1 à 2 % à 5 à 10 %) et les cycles de vente sont réduits de 20 à 30 %.
Les équipes marketing combinent les données technographiques et les signaux d’intention pour élaborer des campagnes qui répondent directement aux besoins des prospects, en abordant des points sensibles spécifiques tels que les limites des systèmes existants. Le CAC diminue généralement de 30 à 50 % et le CTR est amélioré de 2 à 4 fois par rapport au ciblage générique.
Les équipes opérationnelles utilisent l’enrichissement automatisé pour éliminer la saisie manuelle des données, en remplissant instantanément les intitulés de poste, la taille de l’entreprise et la pile technologique avec une traçabilité complète des données lorsque les prospects entrent dans le CRM. Le temps de recherche passe de plusieurs minutes par prospect à presque instantané.
Les équipes stratégiques suivent les pics d’embauche, les changements technologiques et l’expansion géographique des concurrents à l’aide de signaux de données B2B, identifiant ainsi les niches mal desservies et repérant rapidement les nouveaux concurrents sur la base des tendances observées plutôt que sur des études de marché obsolètes.
Mise en œuvre de pratiques de qualité des données
Pour maintenir l’exactitude des données B2B, il faut passer d’un nettoyage périodique à une validation continue, grâce à des systèmes automatisés qui empêchent la détérioration d’affecter votre CRM.
Trois pratiques clés :
- Filtrez à la source. Ne collectez pas toutes les pistes. Appliquez des filtres stricts lors de la collecte (par exemple, « Doit avoir levé des fonds de série B au cours des 6 derniers mois » ou « Doit utiliser Salesforce Enterprise »). Si votre CRM compte 50 000 contacts, mais que seuls 10 000 correspondent à votre ICP, vous payez pour conserver 40 000 enregistrements non pertinents.
- Planifiez des actualisations régulières. Définissez des calendriers d’actualisation en fonction de la valeur des comptes. Les comptes à forte valeur ajoutée (potentiel supérieur à 100 000 dollars) doivent être actualisés chaque semaine ou chaque mois. La prospection standard nécessite des actualisations mensuelles ou trimestrielles (30 à 90 jours). Avec une détérioration mensuelle de 2,1 %, une liste vieille de 90 jours accumule environ 6 % de contacts invalides.
- Utilisez une approche par couches. Vérifiez d’abord les données CRM existantes (coût nul). Interrogez les Jeux de données pour un enrichissement par lots à faible coût (moins de 0,01 $ par champ). Réservez l’enrichissement en temps réel (0,05 à 0,25 $ par contact) aux comptes à forte valeur ajoutée uniquement. Cela réduit les coûts totaux de 80 à 90 % par rapport à l’enrichissement en temps réel de chaque contact.
Objectifs de qualité : maintenir les taux de rebond des e-mails en dessous de 1 % (2 % déclenche des pénalités Gmail/Outlook), les taux de connexion téléphonique au-dessus de 20 % pour les mobiles et les taux de duplication en dessous de 2 %.
Choisir le bon fournisseur de données B2B
Le choix du bon fournisseur de données B2B a une incidence sur la productivité des ventes, la qualité des données et le budget pendant des années. Ne vous arrêtez pas au nombre d’enregistrements et concentrez-vous sur les facteurs opérationnels :
1. Exactitude et actualité des données
Normes de vérification. Le fournisseur utilise-t-il la vérification en temps réel ? Objectif : taux de rebond des e-mails inférieur à 1 %, taux de connexion téléphonique supérieur à 15 %.
Demandez spécifiquement :
- Quel est votre taux de rebond mesuré pour l’ensemble de vos clients ?
- Comment vérifiez-vous les numéros de téléphone ?
- À quelle fréquence les contacts sont-ils revérifiés ?
Fréquence d’actualisation. La base de données est-elle actualisée tous les 30 à 90 jours? Tout cycle supérieur à 120 jours entraîne des risques importants en termes de qualité. Calculez la perte : une base de données actualisée tous les 120 jours comporte environ 8 % de contacts invalides à la livraison (4 mois × 2,1 % par mois). Les actualisations mensuelles maintiennent la perte en dessous de 2 %.
Fiabilité de l’infrastructure. Pour le scraping personnalisé, recherchez des garanties de disponibilité documentées (SLA de 99,9 %+) et des taux de réussite publiés (95 %+ pour la réussite du scraping, la Résolution de CAPTCHA et la disponibilité des Proxys).
2. Conformité juridique et provenance des données
Le fournisseur peut-il documenter la provenance de ses données ? Demandez les documents de conformité (RGPD, CCPA) et confirmez qu’il propose des contrôles de confidentialité tels que le filtrage « Ne pas appeler ». La plupart des fournisseurs établis s’en chargent. Votre équipe juridique peut examiner les détails lors des négociations contractuelles.
Demandez : la documentation sur la traçabilité des données, les horodatages de collecte et les références des sources.
3. Intégration de l’IA et capacités techniques
Les données doivent être prêtes à être utilisées immédiatement dans vos outils d’IA, votre CRM et votre entrepôt de données :
Compatibilité CRM. Les données se synchronisent-elles avec votre CRM (Salesforce, HubSpot, Pipedrive) afin d’enrichir les enregistrements et d’éviter les doublons ? Recherchez des intégrations natives, un accès API, la prise en charge des webhooks et l’importation/exportation en masse.
Formats standard. Les données sont-elles fournies dans des formats standard (JSON, CSV, Parquet) avec des schémas cohérents et des dictionnaires de données documentés ?
Mises à jour en temps réel. Le fournisseur peut-il mettre à jour les enregistrements en temps réel lorsque cela est nécessaire ? Les API en temps réel vous permettent d’enrichir les contacts lors de la soumission de formulaires, de vérifier les e-mails avant les campagnes et de valider les numéros de téléphone avant de composer.
4. Tarifs et conditions contractuelles clairs
Payez pour les résultats : ne payez-vous que pour les enregistrements qui répondent à vos normes de qualité? Certains fournisseurs facturent les recherches, les aperçus ou les correspondances échouées. Meilleure pratique : ne payez que pour les enregistrements livrés avec succès et dont la qualité a été validée.
Pas de frais cachés. Méfiez-vous des licences par poste, des frais de requête API, des frais d’exportation, des pénalités pour dépassement, des frais d’installation et des coûts de formation.
Propriété des données. Conservez-vous l’accès aux enregistrements exportés si vous résiliez votre abonnement ? Une fois que vous avez acheté des données, vous devriez en être propriétaire à perpétuité.
Flexibilité du contrat. Pouvez-vous résilier votre abonnement chaque mois ou êtes-vous lié par un contrat annuel ? Pouvez-vous augmenter ou réduire votre abonnement en fonction des besoins saisonniers ?
Points clés
Si vous ne retenez que 5 choses de ce guide :
- Les coordonnées deviennent peu fiables en quelques mois, car 25 à 40 % des professionnels changent d’emploi chaque année. Vérifiez-les régulièrement (tous les 30 à 90 jours) et utilisez des identifiants stables, tels que les URL de profil LinkedIn, pour assurer la continuité.
- Les fournisseurs traditionnels effectuent des mises à jour trimestrielles (tous les 90 à 120 jours), ce qui signifie que les données ont entre 30 et 90 jours au moment de leur livraison et que 3 à 6 % d’entre elles sont déjà obsolètes. Les Jeux de données directes avec des mises à jour quotidiennes/hebdomadaires/mensuelles réduisent l’obsolescence de 60 à 80 %.
- Les modèles de tarification diffèrent considérablement (tarifs 2026) : les contrats traditionnels coûtent des dizaines de milliers d’euros par an avec des limites par poste, tandis que les Jeux de données directs coûtent nettement moins cher et ne comportent aucune restriction par poste. Pour une couverture équivalente, les Jeux de données directs coûtent généralement beaucoup moins cher.
- Adoptez une approche par étapes: vérifiez d’abord les données CRM existantes (coût nul), utilisez les Jeux de données pour l’enrichissement par lots (coût minimal par champ) et réservez l’enrichissement en temps réel aux comptes à forte valeur ajoutée.
- Validez avant de vous engager: demandez des échantillons de données correspondant à votre ICP, testez les taux de rebond réels sur une petite campagne et mesurez les taux de connexion téléphonique avant de signer des contrats.
Découvrez la différence que peuvent faire des données de qualité
Téléchargez un échantillon gratuit de notre ensemble de données B2B pour le comparer à celui de votre fournisseur actuel. Filtrez selon votre profil client idéal, testez la qualité des données et mesurez les taux de rebond réels. Aucune carte de crédit requise.
Télécharger un échantillon gratuit
Prêt à commencer ? Voir les tarifs | Contacter le service commercial
Foire aux questions
À quelle fréquence dois-je mettre à jour ma base de données B2B ?
Actualisez les données de contact tous les 30 à 90 jours, en fonction de la valeur du compte. Les comptes hautement prioritaires doivent être mis à jour chaque semaine, tandis que la prospection standard nécessite des actualisations mensuelles. Avec une dégradation des données de 2,1 % par mois, une liste vieille de 90 jours accumule 6 % de contacts invalides, ce qui est suffisant pour déclencher des pénalités de rebond avec Gmail et Outlook au-dessus de 2 %.
Comment puis-je alimenter mes agents IA en données B2B ?
Les agents IA nécessitent un accès aux données en temps réel. Les approches modernes incluent des outils de langage naturel tels que Deep Lookup (0,05 à 0,25 $ par contact) pour les requêtes à la demande, des bases de données régulièrement actualisées via SQL (mises à jour hebdomadaires/mensuelles) ou des serveurs MCP pour l’extraction directe sur le Web. Faites votre choix en fonction du niveau d’autonomie de votre agent et de vos contraintes budgétaires.
Dois-je créer ou acheter ma solution de données B2B ?
Utilisez un cadre 70/20/10 : allouez 70 % à des Jeux de données prêts à l’emploi (moins de 0,01 $ par enregistrement) pour une large couverture, 20 % à l’enrichissement en temps réel (0,05 à 0,25 $ par contact) pour les prospects actifs et 10 % au scraping personnalisé pour les signaux propriétaires. Cela permet d’équilibrer les données en vrac à faible coût avec un enrichissement récent et des avantages concurrentiels.
Comment mesurer le retour sur investissement des améliorations de la qualité des données ?
Suivez trois indicateurs : le taux de réussite des agents (60 %+ de tâches accomplies contre 20-30 % avec des données de mauvaise qualité, soit une économie de 30 000 $+ par SDR), la réputation du domaine (maintenir un taux de rebond <1 % ; >2 % entraîne des pénalités) et le gain de temps (15-20 minutes à 2 secondes par prospect, soit une économie annuelle de 75 000 $+ pour les équipes traitant plus de 500 prospects par mois).