About Bright Data

Bright Data est la première plateforme de données web au monde, qui répond aux besoins en données publiques de plus de 20 000 organisations dans presque tous les secteurs. Nos solutions sont utilisées pour alimenter l'IA, ainsi que pour rechercher, surveiller et analyser les données web afin de prendre des décisions plus éclairées. Bright Data offre une plateforme complète de données web, allant de Proxy primés et d'outils de Scraping web alimentés par l'IA à des Jeux de données actualisés dynamiquement, en passant par une suite inégalée de données commerciales et de commerce électronique et des services de données entièrement gérés.
Rendre les données web publiques accessibles est essentiel pour maintenir la concurrence ouverte sur les marchés et fournir différents types de données pour alimenter les LLM. En tant que leader du secteur, nous nous engageons à défendre les données web publiques. Bright Data a prouvé que les pratiques de scraping web éthiques et transparentes à des fins commerciales légitimes et d'initiatives d'intérêt social sont juridiquement valables. Nous sommes très fiers d'être à la pointe de l'innovation dans le domaine des données web, avec plus de 5 500 brevets accordés.

Rejoignez notre culture du « getting things done » (faire avancer les choses)
Notre culture centrée sur la valeur et obsédée par le client, ainsi que l’ADN transparent de notre entreprise, peuvent se résumer en trois mots : « faire avancer les choses ! » Nous croyons que la valeur réelle est créée par des actions concrètes dans le monde réel, et non par la recherche de la perfection. Cette approche nous a permis d’obtenir des résultats plus brillants pour nos clients et des réalisations de premier plan dans notre secteur.
Collecte responsable des données
Le respect de l'éthique, la conformité légale (RGPD et CCPA) et la protection de notre réseau sont pour nous une priorité absolue. C'est pourquoi tous nos pairs, partenaires et clients font l'objet d'une vérification approfondie, tandis que nos réseaux sont surveillés en permanence à l'aide de contrôles automatisés et manuels, en plus des audits externes.
Leadership en matière de données
Notre équipe internationale est animée par des spécialistes de données de premier plan qui fournissent à nos clients une assistance, un soutien et des innovations adaptés 24 heures sur 24, 7 jours sur 7. Ces femmes et ces hommes travaillent dur, chaque jour, pour rendre le web plus transparent et impartial.
Nous croyons en :
C'est pourquoi nous employons des chefs cuisiniers en interne pour préparer chaque jour des repas sains et délicieux.
C'est pourquoi nous fournissons à nos employés le meilleur équipement disponible.
C'est pourquoi tous nos employés sont invités à amener leurs compagnons à quatre pattes au travail et à confier leur garde à nos promeneurs de chiens.
C'est pourquoi nous ne recrutons que les personnes les plus talentueuses dans leur domaine à travers le monde.
Accueillir notre famille mondiale
L’esprit et les valeurs de Bright Data s’étendent bien au-delà de notre siège social, englobant notre famille diversifiée et internationale d’employés aux États-Unis, en Europe, en Inde et ailleurs. Nous nous engageons à favoriser un environnement de travail inclusif et solidaire pour tous les membres de notre équipe, quel que soit leur lieu de travail.
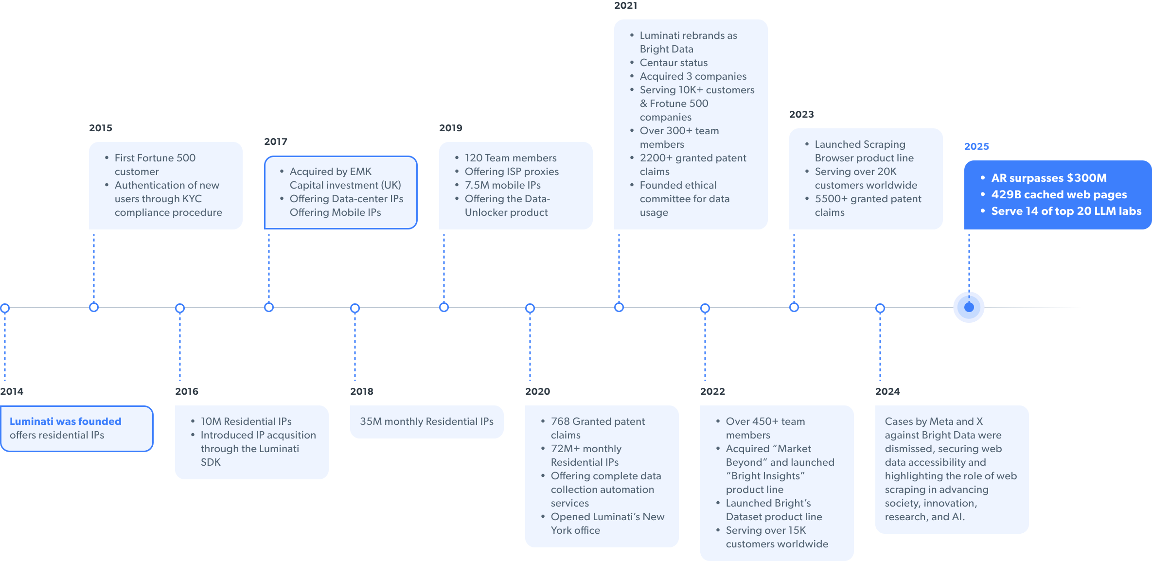
Notre parcours
Notre parcours
Nous sommes passés d’une infrastructure Proxy à la première plateforme mondiale de collecte de données web. Pour célébrer notre évolution, nous avons renommé Luminati Networks en Bright Data. Aujourd’hui, notre technologie exclusive est la meilleure de sa catégorie et est utilisée par des entreprises du Fortune 500, des institutions universitaires et des sociétés de premier plan dans le monde entier.

Notre leadership
Fondateurs





















